Parametric Linear Programming 1 Systematic Changes In Cj

A Task Based Approach To Parallel Parametric Linear Programming Solving And Application To Polyhedral Computations Coti 2021 Concurrency And Computation Practice And Experience Wiley Online Library

Multi Parametric Programming Youtube

Solved Use Parametric Linear Programming To Find The Optimal Chegg Com

Pdf Parallel Parametric Linear Programming Solving And Application To Polyhedral Computations Semantic Scholar

Parametric Linear Programming Youtube
Parametric Linear Programming For A Materials Requirement Planning Problem Solution With Uncertainty

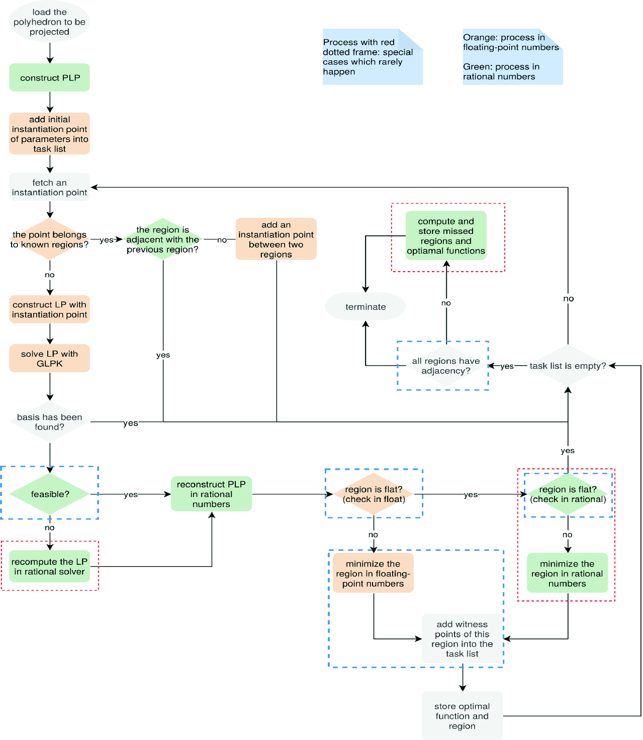
An Efficient Parametric Linear Programming Solver And Application To Polyhedral Projection Springerlink

Computational Complexity Of Parametric Linear Programming Semantic Scholar

Parametric Linear Programming Online Presentation

Answered 1 Consider The Parametric Linear Bartleby